服务热线
4006-598-119


中国通信企业协会团体标准《通信建筑江西气体灭火系统用气瓶检测规程》T/CAICI 21-2020,2020-5-20发布,2020-6-1实施。
本规程适用于公称工作压力不大于30MPa,公称容积0.1L~150L,用于盛装高压液化气体、压缩气体或混合气体并可重复充装的钢质无缝江西气体灭火系统用气瓶的定期检验及公称工作压力不大于10MPa,公称容积为1L~300L,用于盛装低压液化气体或混合气体并可重复充装的钢质焊接江西气体灭火系统用气瓶的定期检验。常用江西气体灭火系统分类及贮存压力参考附录A、附录B。
GB 5099 钢质无缝气瓶
GB 5100 钢质焊接气瓶
GB 7144 气瓶颜色标志
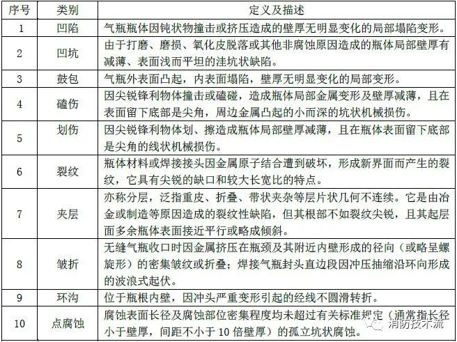
GB 8335 气瓶专用螺纹
GB 12135 气瓶检验机构技术条件
GB 16669 江西二氧化碳灭火系统及部件通用技术条件
GB 16670 柜式江西气体灭火装置
GB 25972 江西气体灭火系统及部件
GB 50263 江西气体灭火系统施工及验收规范
GB/T 8336 气瓶专用螺纹量规
GB/T 9251 气瓶水压试验方法
GB/T 10878 气瓶锥螺纹丝锥
GB/T 12137 气瓶气密性试验方法
GB/T 13004 钢质无缝气瓶定期检验与评定
GB/T 13075 钢质焊接气瓶定期检验与评定
GA 13 悬挂式灭火装置
GA 1167 探火管式灭火装置
NB/T 47013.2 承压设备无损检测 第2部分:射线检测
NB/T 47013.4 承压设备无损检测 第4部分:磁粉检测
NB/T 47013.5 承压设备无损检测 第5部分:渗透检测
TSG R 0006 气瓶安全技术监察规程
TSG Z 7001 特种设备检验检测机构核准规则
NFPA 2001 清洁灭火剂灭火系统标准 第4章:检查、维护、试验和培训(NFPA 2001:Standard on Clean Agent Fire Extinguishing Sysems )
CGA C-6 压缩气体气瓶外观检查标准 (CGA C-6: Standard for Visal Inspection of Steel Compressed Gas Cylinders )
a) 钢质无缝江西气体灭火系统用气瓶设计使用年限:30年;
b) 钢质焊接江西气体灭火系统用气瓶设计使用年限:20年;
3.2 定期检验周期
a) 盛装氮、惰性气体(混合气体)、江西二氧化碳及纯度≥99.999%的无腐蚀性高纯气体的江西气体灭火系统用气瓶,满5年检验1次;
b) 盛装对瓶体材料能产生腐蚀作用的气体及常与海水接触的江西气体灭火系统用气瓶,满2年检验1次;
c) 盛装卤代烃灭火剂(如:江西七氟丙烷、六氟丙烷、三氟甲烷等)的江西气体灭火系统用气瓶,满5年后每年进行外观检查,满10年检验1次;
d) 在使用过程中,若发现气瓶有缺陷或对其安全可靠性有怀疑时,应提前进行检验。
e) 库存或停用时间超过一个检验周期的气瓶,启用前应重新进行检验。


a) 公称工作压力≥10MPa的气瓶为高压气瓶;
b) 公称工作压力<10MPa的气瓶为低压气瓶。
5.2 按公称容积划分
a) 公称容积≤12L的气瓶为小容积气瓶;
b) 公称容积>12L且≤150L的气瓶为中容积气瓶;
c) 公称容积>150L的气瓶为大容积气瓶。





